近日,51吃瓜 的11项作品在“第13届北京市大学生化学实验竞赛(2021)”中获奖。
据悉,该比赛的赛制为化学实验创新设计赛,审核过程十分严格。其中参加评比的有来自驻京28所院校提交的241项作品,经过初赛(通讯评审)和复赛(答辩评审)两个环节,51吃瓜 共11项作品脱颖而出,其中特等奖1项,一等奖6项、二等奖4项。
特等奖名单

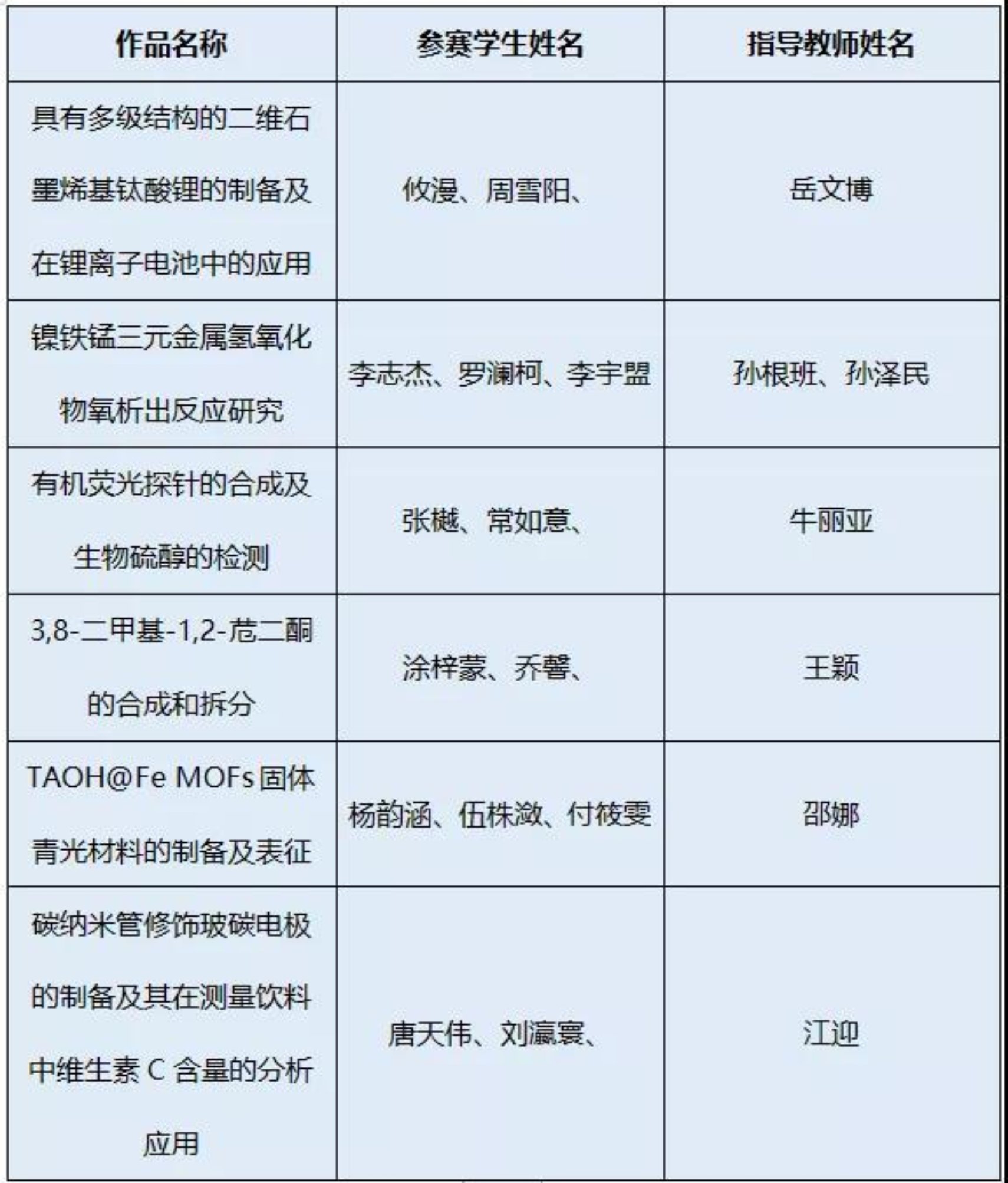
一等奖名单

二等奖名单

希望大家以他们为榜样,不断增强化学实验和学术能力,以扎实、优良的实验技能为学校和个人争得更多、更高的荣誉,也希望大家积极参加各类竞赛,以此锻炼自己,提高自己的综合能力!