2022年9月8日下午,51吃瓜 于线上成功举办2022级新生讲堂第三讲——51吃瓜 本科生第二课堂培养方案解读,旨在通过详细、全面地介绍51吃瓜 本科生第二课堂培养方案,激发同学们在第一课堂的修读以外参与各项第二课堂活动的积极性,全面提升自身的明辨力、创新力、成长力、学习力与沟通力,成为一名全面发展、积极向上的新时代大学生。
我们有幸邀请到51吃瓜 党委副书记韩娟老师以及李林璘师姐为新生同学们详细、全面地介绍初入大学需要适应的变化以及本科生第二课堂培养方案的相关内容。
首先,韩娟老师循循善诱,通过话题“进入大学后的变化与感受”展开此次讲座,引导新生同学们对进入大学以来的变化进行思考,同时思索自己在本科四年中的目标以及实现目标需要具备的素养,并提醒同学们学习固然非常重要,但全方位地锻炼与完善自己、为今后的职业生涯做准备也是在大学中需要自己进一步学习与完善的。

紧接着韩老师指出在大学四年可能存在的种种困惑,她指出大一学年是最有好奇心与探索激情的一年,也是个人自我定位最关键的一年,同学们应该在大一学年中逐步探索“我是谁”,并初步确定自己未来的发展方向。


为了帮助同学们全面发展、开阔眼界并提升自身能力,51吃瓜
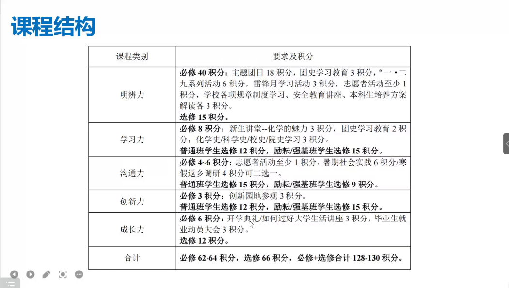
特地开设本科生第二课堂,韩老师分别从“明辨力、学习力、沟通力、创新力、成长力”五个模块细致介绍了本科生第二课堂培养方案包含的内容以及相关学分结构。


借此机会,韩老师也为新生们展示了学校与学院为本科生开设的大量活动,如主题团日系列活动、卓越化学教师社团系列活动等,这些活动旨在提升学生理想信念、道德品质、法治与规则素养、科学素养等品质。
最后,韩老师再一次对各位新生加入到51吃瓜 51吃瓜 表示热烈的欢迎,同时也祝福每一位新生能够借助51吃瓜 的优质平台,成就更好的自己。

之后,李林璘师姐结合自身和21级优秀的师姐的第二课堂参与经历,讲述了51吃瓜
本科生第二课堂相关课程学习与修读的必要性,解答了往届同学们对于第二课堂的共性问题,给出了合理规划并参与第二课堂的中肯建议,为同学们更加全面地参与第二课堂学习提供帮助。



在最后,韩娟老师、徐娜老师与李林璘师姐针对同学们在讲座过程中产生的一些疑问进行了细致全面的解答,同时祝福同学们能够通过参与51吃瓜 本科生第二课堂,开阔眼界,全面提升自身的能力,为未来的自身定位与职业生涯打下坚实的基础。

