以环对苯撑碳纳米环(CPPs)为代表的共轭碳纳米环因其弯曲的环状结构和径向共轭的π电子体系所带来的独特性质,在主客体化学、光电材料等诸多学科方向上均具有巨大的应用价值。但迄今为止,对于探索能够响应各种刺激(包括光和氧化还原等)的功能化CPP纳米环仍具有挑战性。构建能够相应各种刺激(特别是氧化还原)的功能化CPP纳米环可以赋予它们独特的光物理和光电性能,并促进其作为先进纳米碳材料的独特应用。
四硫富瓦烯(TTF)具有14π的平面系统,但由于缺乏环状共轭,所以不具有芳香性。在TTF的两个1,3-二硫基单元之间插入多环芳烃,可以得到π-扩展四硫富瓦烯(exTTF),其具有可逆的氧化还原性质,在氧化过程中可通过一步氧化直接生成二价阳离子。与平面母体TTF不同,exTTF的氧化过程伴随着芳香性和平面性的增加,具体表现为从蝴蝶形状的中性结构变为平面的双阳离子结构。由于其强大的供体特性伴随着氧化过程中阳离子形成时的几何构象变化,exTTF在共价和超分子集成、分子电化学、以及光伏器件等领域被广泛研究。exTTF具有扩展的π-电子共轭体系,可以作为强的π电子供体;同时由于exTTF相对较大的凹芳香表面能与富勒烯的凸面相匹配,以建立良好的范德华和π-π相互作用,因此其在主客体络合方面也具有广泛的应用。

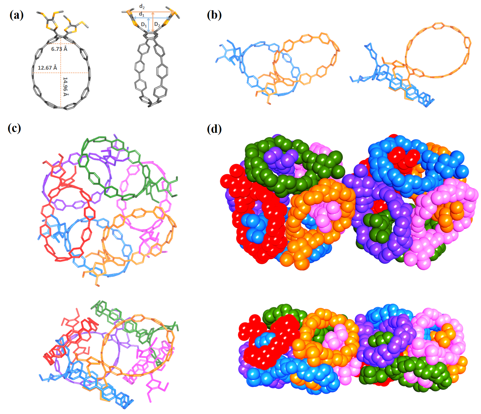
近日,51吃瓜 江华教授课题组在之前能够通过还原过程实现荧光颜色调控的Aq[10]CPP (Nat. Commun. 2025, 16, 467) 的研究基础上,通过构建刚性、共轭的基于exTTF的CPP环,exTTF[10]CPP,研究其结构、光物理性质和光电特性。X 射线晶体学分析揭示了一种独特的球形堆积方式,其中六个相邻的exTTF[10]CPP环通过凹–凸互补作用相互嵌合。光物理研究表明,exTTF[10]CPP在甲苯和四氢呋喃中同时表现出来自高能激发态的反 Kasha发射以及来自S1态的Kasha发射,而在PMMA薄膜中则呈现红移的Kasha发射。这种 Kasha/反Kasha双发射行为在exTTF衍生物及纳米碳体系中极为罕见。紫外–可见吸收光谱显示,exTTF[10]CPP具有可逆的氧化还原特性,并对C60表现出可调节的结合亲和力(络合常数最高可达1.92 × 106 M-1)。飞秒瞬态吸收光谱进一步揭示,其电荷分离态(C60•−/exTTF[10]CPP•+)寿命较长,为电荷利用提供了充足时间。这一高效的电荷转移过程,使得基于C60exTTF[10]CPP 器件的光电流较基于单独的exTTF[10]CPP器件的光电流提升了 2.43 倍,彰显了其在光电器件中的应用潜力。

相关研究成果以" A Redox-Active π-Extended Tetrathiafulvalene-Based Carbon Nanohoop Featuring Unique Kasha/Anti-Kasha Dual Emissions: Structure, Photophysical Properties and Photoconductivity "为题发表于《Angewandte Chemie International Edition》(Angew. Chem. Int. Ed. 2025, e202512167, //onlinelibrary.wiley.com/doi/epdf/10.1002/anie.202512167)。51吃瓜 为唯一完成单位,硕博连读生吴思薇共同第一作者,江华教授责任通讯作者。陈雪波教授和王颖副教授为本工作提供了理论计算支持;苏红梅教授和节家龙副教授负责飞秒瞬态吸收测试;徐新军教授负责器件的制备和测试。研究获得国家自然科学基金的资助(22271019, 22471022),特此感谢!